Empat Pilar – Cara Menambah Bass Pada Speaker Biasa dan Bluetooth, Lakukan dengan Mudah. Jika Kalian suka mendengarkan musik, Kalian pasti ingin mendapatkan kualitas audio yang lebih baik dari speaker Kalian.
Salah satu cara untuk meningkatkan kualitas audio adalah dengan menambah bass pada speaker biasa dan bluetooth.
Cara Menambah Bass Pada Speaker Biasa dan Bluetooth tidak hanya akan meningkatkan kualitas audio Kalian, tetapi juga akan membuat musik terdengar lebih hidup dan berdampak.
Dalam artikel ini, kami akan memberikan 7 tips cara menambah bass pada speaker biasa dan bluetooth. Tips ini tidak memerlukan biaya tambahan atau peralatan khusus, sehingga Kalian dapat meningkatkan kualitas audio Kalian tanpa harus mengeluarkan uang lebih.
Apa Itu Speaker Aktif
Definisi dari speaker aktif adalah sistem suara atau speaker yang dilengkapi dengan amplifier di dalamnya, membutuhkan kabel dan sumber listrik untuk mengoperasikan amplifier tersebut.
Umumnya, daya yang dimiliki oleh speaker aktif bervariasi dari kecil hingga sedang, sehingga jenis speaker ini lebih umum ditemukan dalam kehidupan sehari-hari dibandingkan dengan speaker pasif.
Speaker aktif biasanya sudah disertakan dalam satu paket yang terdiri dari power amplifier, woofer, sub-woofer, dan tweeter.
Pengaturan suara pada jenis speaker ini telah diatur dari pabrik, sehingga terdapat skala tetap dalam menentukan besar kecilnya suara yang dihasilkan.
Cara Menambah Bass Pada Speaker Biasa

Setelah kita mengetahui manfaat menambah bass di speaker. Kini saatnya Kalian mengetahui cara menambah bass pada speaker dengan mudah. Berikut caranya:
1. Memaksimalkan Blok Tone Control
Sebelum mengeluarkan uang untuk meningkatkan bass, penting untuk memastikan bahwa tidak ada yang terlewatkan dari apa yang sudah dimiliki.
Misalnya, periksa kembali bagian kontrol nada dari rangkaian speaker aktif bawaan, apakah sudah berfungsi maksimal? Periksa juga setiap komponen yang ada, mungkin ada yang dapat ditingkatkan.
Kontrol nada dapat berupa bilah fisik atau bilah geser pada radio mobil, atau Kalian mungkin harus mengakses menu untuk menemukannya.
Jika semuanya gagal, buka manual pemilik Kalian dan cari bagian tentang kontrol nada pada radio mobil.
Jika Kalian menemukan bahwa treble telah dinaikkan atau bass telah dikurangi, menyesuaikannya dapat memberikan hasil yang memuaskan telinga Kalian.
Dalam beberapa kasus, menyesuaikan fade untuk mendukung speaker belakang juga dapat membantu, karena mereka sering memiliki kerucut speaker yang lebih besar.
Namun, tanpa subwoofer, hanya memutar kontrol nada bass Kalian saja tidak akan cukup.
Jika pengaturan kontrol nada sudah maksimal, perlu memeriksa skema rangkaian yang digunakan. Ada beberapa komponen yang dapat diubah sehingga menghasilkan suara dengan nada bass yang lebih baik dari sebelumnya.
2. Mengganti atau Menambahkan Komponen Tertentu
Terdapat cara lain yang dapat dilakukan untuk menghasilkan nada bass yang lebih maksimal.
Salah satunya adalah dengan memperbaiki instalasi kabel yang kurang baik yang dapat mempengaruhi hasil suara dari speaker.
Salah satu solusinya adalah dengan mengganti kabel yang digunakan dengan kabel yang memiliki kualitas lebih baik, sehingga dapat menghasilkan suara yang lebih kuat dari sebelumnya.
Beberapa cara yang dapat dilakukan antara lain:
- Mengganti kabel instalasi di dalam speaker aktif dengan kabel yang memiliki kualitas lebih baik, mulai dari kabel pada tiap komponen hingga kabel yang terhubung langsung dengan speaker.
- Menata letak kabel dan pengaturan di dalam speaker.
- Menambahkan busa atau wool ke dalam kotak speaker agar suara bass lebih maksimal.
- Mengatur tata letak speaker aktif, misalnya jika digunakan di dalam ruangan, jangan digunakan di ruang terbuka karena suara akan menyebar dan nada bass menjadi kabur.
- Mengganti speaker bawaan dengan speaker yang memiliki fungsi woofer dengan kualitas terbaik. Pilihlah merk yang sesuai dengan daya atau watt dari rangkaian speaker aktif tersebut.
Cara Menambah Bass Pada Speaker Bluetooth

Bagi yang telah membeli speaker bluetooth dan merasa suara bass yang dihasilkan kurang maksimal, Kalian dapat menambah suara bass pada speaker tersebut dengan bantuan aplikasi. Berikut adalah cara menambah bass pada speaker bluetooth:
- Buka smartphone Kalian.
- Pastikan Kalian memiliki koneksi internet yang baik.
- Buka Playstore dan cari aplikasi Dub Music Player.
- Download dan install aplikasi yang dapat menambah bass pada speaker bluetooth.
- Setelah itu, buka aplikasi khusus untuk speaker bluetooth.
- Akan muncul menu seperti Equalizer.
- Atur bass dengan menekan tombol ke atas.
- Cara menambah bass pada speaker bluetooth selesai.
Seperti yang kita ketahui, speaker bluetooth tidak memiliki equalizer yang dapat mengatur nada bass yang dihasilkan. Oleh karena itu, dengan menggunakan aplikasi tersebut, Kalian dapat mengatur besar kecilnya nada bass dengan mudah.
Manfaat Menambah Bass Pada Speaker Biasa dan Bluetooth
Setelah mengetahui Cara Menambah Bass Pada Speaker. Saat menonton konser dangdut atau konser lagu pop, alunan musik menjadi faktor penting dalam keberhasilan penampilan.
Lagu yang dinyanyikan oleh penyanyi harus seimbang dengan nada musik yang dihasilkan. Suara bass memainkan peran penting dalam mengatur antara nada rendah dan tinggi.
Oleh karena itu, pengaturan bass harus sesuai dengan lagu yang akan dibawakan. Berikut adalah beberapa manfaat saat menambah bass pada speaker:
Berikut adalah beberapa manfaat saat menambah bass pada speaker:
1. Menjaga Lagu Agar Tetap Stabil
Manfaat dari menaikkan efek bass adalah agar lagu yang dibawakan oleh vokalis lebih stabil dan sesuai dengan alunan musik yang terkait satu sama lain.
2. Membuat Suasana Menggelegar
Menambah bass pada speaker aktif dapat membuat suasana yang menggelegar dan nyaman bagi penonton yang hadir.
Hal ini sangat disukai oleh orang Indonesia yang menyukai suara bass yang kuat dan dapat membuat hati ikut bergetar.
3. Meningkatkan Percaya Diri Penyanyi
Menambah bass pada speaker juga dapat meningkatkan rasa percaya diri seorang penyanyi saat tampil. Suara bass yang dihasilkan dapat mengurangi perasaan minder dan meningkatkan kepercayaan diri pada saat performance.
Oleh karena itu, penting untuk memodifikasi speaker agar suara bass menjadi lebih empuk dan merdu.
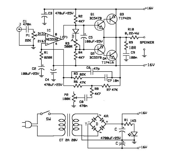
Rangkaian Bass Booster Sederhana

Seperti yang terlihat pada gambar di atas, terdapat rangkaian bass booster sederhana dengan daya 10 watt yang dapat dihubungkan secara langsung ke DVD/CD player, tape recorder, atau tuner.
Pada komponen Q3 dan Q4, wajib dipasang heatsink dan volume control diatur pada posisi minimum dengan resistansi R3 yang rendah.
Setelah itu, rangkaian di atas dapat diaktifkan dan R3 diatur sehingga arus sekitar 20-25mA dapat terbaca. Tunggu selama 15 menit, lalu hubungkan ground J1, P1, C2, C3, dan C4. Jangan lupa untuk menghubungkan C9 ke output ground.
Penutup
Demikianlah beberapa cara sederhana yang dapat dilakukan untuk meningkatkan bass pada speaker biasa dan Bluetooth.
Dengan mengikuti tips-tips di atas, Anda dapat menikmati pengalaman mendengarkan musik yang lebih menyenangkan dan memuaskan tanpa harus mengeluarkan biaya yang mahal.
Ingatlah untuk tidak terlalu memaksakan volume dan meningkatkan bass terlalu tinggi karena hal tersebut dapat merusak kualitas suara dan memperpendek umur speaker.
Itulah ulasan yang bisa empatpilar.com bahas mengenai Cara Menambah Bass Pada Speaker. Semoga bermanfaat
Selamat mencoba!
Kata Pencarian Terpopulerhttps://www empatpilar com/cara-menambah-bass-pada-speaker/,tambah bass pada speaker


